Estimator for Dredgers
The Future of Dredging Estimating
The Estimator for (E4) Dredgers series, was developed to estimate dredging equipment production reliably, efficiently
and accurately. Drawing on decades of estimating and execution experience,
in2Dredging (i2D) has established a unique suite
of in-house estimating tools. These tools are developed and maintained under our certified ISO 9001:2015 quality system.
The Estimator for (E4) Dredgers series, was developed to estimate dredging equipment production reliably, efficiently
and accurately. Drawing on decades of estimating and execution experience,
in2Dredging (i2D) has established a unique suite
of in-house estimating tools. These tools are developed and maintained under our certified ISO 9001:2015 quality system.
The E4 series integrates productivity and cost estmation. Alongside productin modelling, E4Cost forms an
integral part of the suite, converting productivity outputs directly into robust cost estimates.
The E4 series integrates productivity and cost estmation. Alongside productin modelling, E4Cost forms an
integral part of the suite, converting productivity outputs directly into robust cost estimates.
Originally spreadsheet based, the E4 series version 2.0.0 was rebuilt in Python to enhance workflow efficiency
and control quality. This transition enables fast, flexible and consistent calculations that are not achievable using
spreadsheets. The tool suite provides clear structure, improved readability, version control and seamless integration with
other i2D tools, including Pumps 'n Pipeline and
Subsea Soil Jetting.
Originally spreadsheet based, the E4 series version 2.0.0 was rebuilt in Python to enhance workflow efficiency
and control quality. This transition enables fast, flexible and consistent calculations that are not achievable using
spreadsheets. The tool suite provides clear structure, improved readability, version control and seamless integration with
other i2D tools, including Pumps 'n Pipeline and
Subsea Soil Jetting.
This robust technical foundation directly supports the services we deliver to clients. Our clients engage us for:
- Evaluating tenders;
- Independently estimating project duration and budget;
- Designing dredging equipment to accommodate multiple market scenarios;
- Benchmarking production rates;
- Assessing productivity risks using geostatistical inputs;
- Verifying or supporting claims; and
- Optimising equipment selection and identifying potential bottlenecks.
Dredging Estimating Tool
Workflow
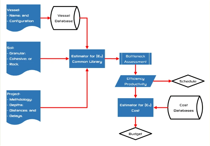
The workflow begins with specifying the vessl name and configuration, from which the database generates the vessel particulars
required for the E4 library. Soil properties for granular, cohesive or rock conditions are specified next, followed
by project-specific parameters.
The workflow begins with specifying the vessl name and configuration, from which the database generates the vessel particulars
required for the E4 library. Soil properties for granular, cohesive or rock conditions are specified next, followed
by project-specific parameters.
Using these inputs, E4 calculates the productivity for each phyical process and automatically identifies the governing
bottleneck that determines overall production and efficiency. The resulting productivity outputs directly inform both
project schedules and subsequent cost modelling.
Using these inputs, E4 calculates the productivity for each phyical process and automatically identifies the governing
bottleneck that determines overall production and efficiency. The resulting productivity outputs directly inform both
project schedules and subsequent cost modelling.
Once productivity is established, the workflow then transitions into E4Cost. Drawing on dedicated cost databases,
E4Cost converts productivity outputs into Capital Expenditure (CAPEX) and Operational Expenditure (OPEX), forming the
basis of robust project budget estimates.
Once productivity is established, the workflow then transitions into E4Cost. Drawing on dedicated cost databases,
E4Cost converts productivity outputs into Capital Expenditure (CAPEX) and Operational Expenditure (OPEX), forming the
basis of robust project budget estimates.
This integrated approach provides clear insight into productivity, schedule and cost risks, as well as opportunities for
optimisation.
This integrated approach provides clear insight into productivity, schedule and cost risks, as well as opportunities for
optimisation.

E4 Series Applications
E4 Series Applications
Repeat engagements from contractor clients proves that results generated using the E4 series are reliable, accurate
and suitable for lumpsum tendering. The tool suite allows i2D to easily compare dredging equipment, assess the competition and
peform sensitivity analyses based on geostatistical inputs. This provides insight into market conditions and project risk
profiles, which are key to remaining profitable.
Repeat engagements from contractor clients proves that results generated using the E4 series are reliable, accurate
and suitable for lumpsum tendering. The tool suite allows i2D to easily compare dredging equipment, assess the competition and
peform sensitivity analyses based on geostatistical inputs. This provides insight into market conditions and project risk
profiles, which are key to remaining profitable.
Owners regularly engage us to perform independent shadow estimates at early project stages to verify productivity and feasibility. Increasingly, this support is sought prior to market engagement, contract award and mobilisation. i2D’s early involvement helps owners manage risk and deliver projects on schedule and within budget.
i2D
is also engaged following project completion to support or independently assess
claims and verify their validity. Our independent analysis allows us to
substantiate or refute claims.
Dredger Types Supported by E4
Dredger Types Supported by E4
The E4 series supports the following dredger types:
The E4 series supports the following dredger types:
- Backhoe Dredger (E4BHD)
- Bucket Wheel Dredger (E4BWD)
- Cutter Suction Dredger (E4CSD)
- Fall Pipe Vessel (E4FPV)
- Grab Dredger (E4GD)
- Jet Suction Dredger (E4JSD)
- Marine Drilling & Blasing (E4D&B)
- Max Flow Excavation (E4MFE)
- Side Dump Vessel (E4SDV)
- Trailer Suction Hopper Dredger (E4TSHD)
- Water Injection Dredger (E4WID)
- Backhoe Dredger (E4BHD)
- Bucket Wheel Dredger (E4BWD)
- Cutter Suction Dredger (E4CSD)
- Fall Pipe Vessel (E4FPV)
- Grab Dredger (E4GD)
- Jet Suction Dredger (E4JSD)
- Marine Drilling & Blasing (E4D&B)
- Max Flow Excavation (E4MFE)
- Side Dump Vessel (E4SDV)
- Trailer Suction Hopper Dredger (E4TSHD)
- Water Injection Dredger (E4WID)
The E4 series factors in many critical factors that typically reduce productivity and efficiency, ensuring realistic
and reliable production estimates. As overlooking details often results in optimistic and unrealistic productivity and efficiency,
E4 considers these core background factors without compromising workflow speed. Furthermore, extensive quality assurance
and verification across multiple projects ensures that the E4 series' off-the-shelf tools are fit for purpose.
The E4 series factors in many critical factors that typically reduce productivity and efficiency, ensuring realistic
and reliable production estimates. As overlooking details often results in optimistic and unrealistic productivity and efficiency,
E4 considers these core background factors without compromising workflow speed. Furthermore, extensive quality assurance
and verification across multiple projects ensures that the E4 series' off-the-shelf tools are fit for purpose.
E4Cost - Integrated Cost Estimation
E4Cost - Integrated Cost Estimation
Built on international cost standards and i2D's long-established cost database, E4Cost delivers transparent, consistent
and independent estimates of both capital and operational expenditure across all dredging equipment types. These estimates support
informed commercial and technical decision-making throughout the project lifecycle.
Built on international cost standards and i2D's long-established cost database, E4Cost delivers transparent, consistent
and independent estimates of both capital and operational expenditure across all dredging equipment types. These estimates support
informed commercial and technical decision-making throughout the project lifecycle.
E4 calculates capital and operational expenditure, including depreciation, maintenance, crew and power costs for mobilisation, execution
and standby phase. It also incorporates appropriate allowances for overheads, markups and contingencies creating a robust and reliable estimate to support well-informed decision-making from conceptual option-select to final settlements.
E4 calculates capital and operational expenditure, including depreciation, maintenance, crew and power costs for mobilisation, execution
and standby phase. It also incorporates appropriate allowances for overheads, markups and contingencies creating a robust and reliable estimate to support well-informed decision-making from conceptual option-select to final settlements.
Designed for speed and consistency, E4 delivers fast, flexible and standardised cost modelling. This makes it suitable
for use in feasibility studies, tender verification, scenario and sensitivity analyses, and claims support. E4 also
features integrated currency-conversion functionality, enabling projects to be assessed in any currency, ensuring consistency
across regions and market conditions.
Designed for speed and consistency, E4 delivers fast, flexible and standardised cost modelling. This makes it suitable
for use in feasibility studies, tender verification, scenario and sensitivity analyses, and claims support. E4 also
features integrated currency-conversion functionality, enabling projects to be assessed in any currency, ensuring consistency
across regions and market conditions.